发布日期:2026-01-22浏览次数:308来源:蓝景科信
2025年10月23日,四川大学张阳教授团队在Journal of Integrative Plant Biology(IF: 9.3)在线发表了题为Light regulates tomato fruit metabolome via SlDML2‐mediated global DNA demethylation的研究论文,该研究借助DAP-seq技术阐明了番茄中“光信号—SlHY5—SlDML2—DNA甲基化—果实代谢”的调控链条,揭示了光信号通过调控DNA甲基化进而影响植物整体代谢网络的全新机制。蓝景科信为该研究提供了DAP-seq技术支持。
光是植物主要的能量来源,同时也是一种至关重要的环境因子,具有广泛的生物学功能。在现代农业系统中,调节光配方(包括光周期、光照强度和光质)已被公认为是加快植物生长速度、提高产量或改善品质的关键手段。目前,在解析光影响植物生长发育的分子机制方面已取得显著进展,但表观遗传调控在光响应中的作用机制尚未明确。
主要研究结果
核心发现一:多组学+数据库构建——解析光质对果实代谢的全局调控
为系统探究光质对番茄果实代谢的影响,本研究在番茄开花期分别施加30%红光(RLS)与30%蓝光(BLS)补充照明,于9个发育阶段采集果实样本。非靶向代谢组(LC-MS/MS、GC-MS)共鉴定了479种代谢物,RLS与BLS均显著促进类胡萝卜素(如α-胡萝卜素、β-胡萝卜素、番茄红素)和类黄酮的积累。进一步RNA-seq分析筛选出3615个光响应基因,其中类胡萝卜素合成关键基因(SlGGPPS2、SlPSY1、SlPDS)、乙烯合成基因(SlACS2、SlACO1)、细胞壁降解基因(SlEXP1、SlPG2A)在RLS/BLS处理下提前激活。
图1 补充红光(RLS)或补充蓝光(BLS)诱导番茄果实发生显著代谢变化
核心发现二:基因功能验证——锁定光信号传导与表观调控关键因子
1、光受体:SlphyB2与SlCRY1a分别介导红光与蓝光响应
为明确光调控代谢的核心通路,本研究构建SlPHYB2-RNAi(红光受体)与SlCRY1a-RNAi(蓝光受体)转基因番茄,对比其在RLS/BLS处理下的果实表型与基因表达差异。SlPHYB2-RNAi果实对RLS响应完全消失——类胡萝卜素积累延迟7d,SlPSY1、SlACS2等基因表达量较野生型(WT)降低60%-80%;而SlCRY1a-RNAi果实对BLS响应缺失,类黄酮含量降至WT的30%,证明SlphyB2与SlCRY1a是红光、蓝光调控果实代谢的特异性受体。
图2 光受体SlPHYB2和SlCRY1a分别参与补充红光和补充蓝光介导的果实成熟加速过程
2、DNA去甲基化酶SlDML2:光诱导代谢的表观调控核心
构建SlDML2-Cas9敲除突变体,检测其在不同光处理下的果实成熟表型、基因表达及全基因组甲基化水平。结果显示SlDML2突变体果实无论在白光、RLS还是BLS条件下均维持绿色未成熟表型,成熟相关基因(SlRIN、SlNOR、SlCNR)启动子甲基化水平较WT升高40%-50%,且RLS/BLS诱导的甲基化降低效应完全消失;同时,类胡萝卜素与类黄酮合成通路的关键基因表达被显著抑制,证明SlDML2介导的全基因组去甲基化是光诱导果实代谢与成熟的必需环节。
图3 番茄光诱导表达数据库(TomLED)数据的自组织映射分析图
图4 SlDML2调控的DNA甲基化参与光诱导的番茄果实代谢及成熟变化
3、光信号中枢SlHY5:连接光信号与表观调控的关键纽带
研究团队进一步以proSlDML2为诱饵进行了酵母单杂交筛选,鉴定出229个转录因子。然后以SlDML2为目标进行共表达分析,筛选得到12个转录因子,其中有6个基因(Solyc09g075440、Solyc07g052700、Solyc07g052960、Solyc07g055920、Solyc12g087830 和Solyc08g061130)通过两种方法均被筛选出来。在这6个基因中,Solyc08g061130(SlHY5,光信号调控因子)的表达被RLS或BLS显著上调。推测SlHY5可能是SlDML2的互作因子。进一步实验证实,SlHY5的表达受RLS和BLS显著诱导,且该诱导效应依赖于光受体SlPHYB2和SlCRY1a。SlHY5是光信号促进果实成熟所必需的,其缺失会导致成熟过程受阻,且关键成熟基因(SlDML2、SlRIN、SlNOR、SlCNR)的表达显著下调,且完全丧失对光信号的响应能力。以上结果表明SlHY5在SlDML2上游发挥作用,构建起光信号与DNA去甲基化之间的关键调控桥梁,而其表达也可在成熟过程中通过SlDML2介导的启动子去甲基化进一步被诱导,形成双向调控关系。
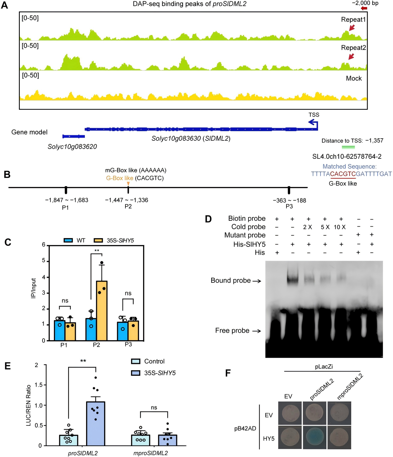
为进一步研究SlHY5分子机制,研究团队进行DAP-seq分析,结果显示SlHY5可直接结合SlDML2启动子的G-box基序,且结合能力在 RLS/BLS 处理下提升2-3倍;ChIP-qPCR 、EMSA、Y1H进一步验证了这一结合关系。然后通过Dual-LUC实验,验证SlHY5可显著激活SlDML2启动子活性(LUC/REN 比值较对照升高4.5倍),突变G-box后激活效应消失。接着通过构建SlHY5-RNAi与SlHY5-Cas9突变体,发现突变体果实中SlDML2表达量较WT显著下降,全基因组CG/CHG甲基化水平升高,RLS/BLS诱导的代谢加速效应完全丧失。以上结果证明,SlHY5通过直接结合并激活SlDML2,构建起光信号与DNA去甲基化之间的关键调控通路。
图5 SlHY5在番茄果实成熟过程中发挥重要作用
图6 SlHY5通过直接诱导SlDML2基因表达,调控光介导番茄果实代谢变化
小结
本研究揭示了光信号通过“光受体–SlHY5–SIDML2–DNA去甲基化–代谢/成熟基因”级联通路,调控番茄果实代谢组与成熟过程的分子机制。该发现不仅深化了对植物光信号与表观遗传互作的理解,也为通过光调控策略改善果蔬品质提供了理论依据与育种靶点。
图7 红光/蓝光介导番茄果实代谢及成熟变化的作用模型
