发布日期:2026-02-06浏览次数:311来源:蓝景科信
Polysome profiling是基于蔗糖密度梯度离心,将细胞质RNA分离成多个组分:游离RNA,结合核糖体40S或60S亚基、单核糖体(80S)或多聚核糖体等。后续可以分别收集40S、60S、80S和多聚核糖体,用于RNA或蛋白质分析,也可以通过酶消化检测disome等等。

1:Disome/Trisome-seq
在polysome profiling基础上进行酶切处理,酶切去除未被核糖体保护的mRNA,只测序核糖体保护的短片段(RPF);通过发现disome或trisome的变化来检测核糖体碰撞(collision)与翻译停滞(stalling)现象。
文献案例:突变亨廷顿蛋白在亨廷顿病细胞模型中阻滞核糖体并抑制蛋白质合成

文章题目:Mutant Huntingtin stalls ribosomes and represses protein synthesis in a cellular model of Huntington disease
这篇研究论文主要探讨了亨廷顿病(Huntington's disease, HD)中突变亨廷顿蛋白(mutant huntingtin, mHTT)如何通过影响核糖体功能和蛋白质合成来导致神经退行性病变的机制,为理解HD的发病机制和开发治疗方法提供了重要线索。
Hectd1 HD 细胞蛋白质合成抑制和核糖体停滞
文献案例:Disome-seq揭示了促进共翻译蛋白折叠的广泛核糖体碰撞成
文章题目:Disome-seq reveals widespread ribosome collisions that promote cotranslational protein folding
研究通过创新的 Disome-seq 技术(测序双核糖体保护的 mRNA 片段),系统揭示了酵母细胞中广泛存在的核糖体碰撞现象及其在蛋白质折叠调控中的关键作用。该研究证明核糖体碰撞是细胞调控蛋白质稳态的普遍策略,通过序列特异的翻译暂停和伴侣蛋白协同,确保新生肽链的正确折叠,为理解蛋白质折叠疾病(如神经退行性疾病)提供了新视角。
Disome-seq 测定核糖体碰撞
2:Polysome-seq 多聚核糖体结合转录本测序
在polysome profiling的基础上,提取多聚核糖体各组分样本中的RNA,进行RNA-seq测序,深入分析特定mRNA的翻译状态和多聚核糖体分布特征。
文献案例:RNA 结合蛋白 PRRC2B 介导特定 mRNA 的翻译并调节细胞周期进程
文章题目:RNA binding protein PRRC2B mediates translation of specific mRNAs and regulates cell cycle progression
PRRC2B 通过结合特定 mRNA 的 5'UTR 区,招募 eIF4G2/eIF3 复合物促进翻译,进而驱动细胞周期进程。技术借鉴:整合 PAR-CLIP、多核糖体测序、质谱互作组分析等技术。该研究揭示了 RNA 结合蛋白在翻译调控中的新机制,为癌症治疗提供了潜在靶点。
PRRC2B 结合的 mRNA 在 PRRC2B 敲除后表现出翻译效率降低
注:A 图为 Polysome profiling 流程示意图,D 和 E 图为 Polysome-seq 分析翻译效率差异图,F 和 G 图为 Polysome-qPCR 分析特定基因翻译效率图。
3:Polysome profiling+RT-qPCR
梯度分离多聚核糖体区域后,用RT-qPCR定量特定基因在各组分的分布,可用于目标基因翻译活跃度验证,药物或处理条件下翻译变化监测
[内参法}文献案例:利用多聚核糖体谱分析和定量PCR鉴定悬浮细胞系中潜在的微肽编码长链非编码RNA
文章题目:Polysome profiling followed by quantitative PCR for identifying potential micropeptide encoding long non-coding RNAs in suspension cell lines
该研究是通过悬浮细胞系中的多核糖体分析来筛选潜在的微肽编码lncRNA。当与定量PCR相结合,有助于同时识别许多翻译lncRNA。
作者在完成polysome分离后,对各组分进行了RNA提取和cDNA反转录。在通过 RT-qPCR筛选可能翻译的lncRNA时,设置了阳性和阴性对照,以评价结果的稳健性。GAPDH等管家基因的mRNA可作为阳性对照;已知的细胞质非编码RNA,如hY1,可以作为阴性对照。GAPDH的峰值应位于高多核组分中,而hY1应富集在亚单体组分中。在 polysome组分中具有突出峰值的候选lncRNA可能表明在细胞中激活翻译。
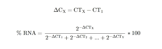
qPCR数据分析
每个组分中RNA百分比的计算如下:
X = 计算的组分数;Y= 组分数总数。
注:A 图为 Polysome profiling多聚核糖体谱,B 图为 Polysome-qPCR结果:目标lncRNA的分布。蛋白质编码mRNA GAPDH用作阳性对照。非编码RNA hY1用作阴性对照。
【外参法】文献案例:利用多聚核糖体分析翻译过程中mRNA及其相关蛋白
文章题目:Polysome Profiling Analysis of mRNA and Associated Proteins Engaged in Translation
本方案包括从梯度组分中提取RNA,然后进行逆转录和定量PCR (RT-qPCR)、qPCR数据处理。其中引入了荧光素酶RNA(FLuc RNA)做标准化。
qPCR数据分析
在所有组分中检测到的目的转录本的总数设置为100%,每个组分中目的转录本的比例用百分比表示。
4:Polysome profiling+WB
WB/质谱验证翻译活性,还可分析翻译调控因子的功能
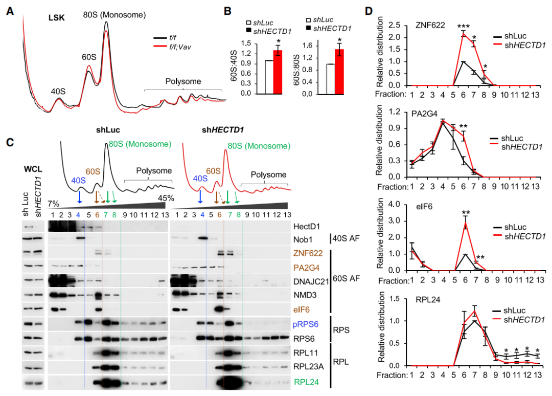
文献案例:HectD1通过调控核糖体组装和蛋白质合成来控制造血干细胞再生
文章题目:HectD1 controls hematopoietic stem cell regeneration by coordinating ribosome assembly and protein synthesis
HectD1 通过泛素化降解 ZNF622,调控核糖体组装和蛋白质翻译效率,从而维持 HSC 在应激条件下的再生能力。理论意义:首次揭示泛素化修饰在核糖体组装和 HSC 再生中的关键作用,为理解核糖体病的发病机制提供了新视角。临床意义:ZNF622 可能是治疗骨髓衰竭综合征(如 Shwachman-Diamond 综合征)的潜在靶点。
Hectd1 缺失导致 ZNF622 和 eIF6 在 60S 中积累,核糖体亚基连接减少,ZNF622 耗竭后恢复
注:A、B 图为 Polysome profiling 峰图,C、D 图为 Polysome profiling 的 western blot 分析图。
参考文献
1.Eshraghi M, Karunadharma PP, Blin J, Shahani N, Ricci EP, Michel A, Urban NT, Galli N, Sharma M, Ramírez-Jarquín UN, Florescu K, Hernandez J, Subramaniam S. Mutant Huntingtin stalls ribosomes and represses protein synthesis in a cellular model of Huntington disease. Nat Commun. 2021 Mar 5;12(1):1461.
2.Zhao T, Chen YM, Li Y, Wang J, Chen S, Gao N, Qian W. Disome-seq reveals widespread ribosome collisions that promote cotranslational protein folding. Genome Biol. 2021 Jan 5;22(1):16.
3.Jiang F, Hedaya OM, Khor E, Wu J, Auguste M, Yao P. RNA binding protein PRRC2B mediates translation of specific mRNAs and regulates cell cycle progression. Nucleic Acids Res. 2023 Jun 23;51(11):5831-5846.
4.Pringle ES, McCormick C, Cheng Z. Polysome Profiling Analysis of mRNA and Associated Proteins Engaged in Translation. Curr Protoc Mol Biol. 2019 Jan;125(1):e79.
5.Han C, Sun L, Pan Q, Sun Y, Wang W, Chen Y. Polysome profiling followed by quantitative PCR for identifying potential micropeptide encoding long non-coding RNAs in suspension cell lines. STAR Protoc. 2021 Dec 14;3(1):101037.
6.Lv K, Gong C, Antony C, Han X, Ren JG, Donaghy R, Cheng Y, Pellegrino S, Warren AJ, Paralkar VR, Tong W. HectD1 controls hematopoietic stem cell regeneration by coordinating ribosome assembly and protein synthesis. Cell Stem Cell. 2021 Jul 1;28(7):1275-1290.e9.
7.Ryder L, Arendrup FS, Martínez JF, Snieckute G, Pecorari C, Shah RA, Lund AH, Blasius M, Bekker-Jensen S. Nitric oxide-induced ribosome collision activates ribosomal surveillance mechanisms. Cell Death Dis. 2023 Jul 26;14(7):467.
8.Rodriguez-Martinez A, Young-Baird SK. Polysome profiling is an extensible tool for the analysis of bulk protein synthesis, ribosome biogenesis, and the specific steps in translation. Mol Biol Cell. 2025 Apr 1;36(4):mr2.