发布日期:2026-03-17浏览次数:156来源:蓝景科信

肝脏作为机体代谢、应激与衰老调控的核心器官,其mRNA翻译重编程是连接转录水平与功能蛋白表型的关键环节,传统转录组难以精准捕捉实时翻译动态。Polysome Profiling(多聚核糖体图谱分析) 以蔗糖密度梯度离心为核心,实现核糖体亚基、单核糖体、多聚核糖体的高效组分分离,是解析小鼠肝脏实时翻译活性、翻译效率、翻译调控网络的金标准技术。结合qPCR、Polysome-seq、Western Blot(WB)多技术联用,可从单基因验证到组学全景、从RNA到蛋白层面,全面解码肝脏生理病理过程中的翻译调控机制,为代谢疾病、肝损伤、衰老等研究提供精准分子依据。
(一)Polysome Profiling + qPCR:靶向mRNA翻译效率精准验证
组分分离后提取各组分RNA,通过qPCR定量目标mRNA在不同核糖体组分中的分布比例,直接计算翻译效率,是小鼠肝脏单基因翻译调控的“黄金验证方法”。该方案操作简便、灵敏度高,可快速明确关键基因在肝脏代谢、应激、疾病模型中的翻译变化,为机制研究提供靶向依据。
文献案例:肝脏多聚核糖体分析揭示肥胖与禁食对内质网翻译组的动态调控
文献题目: Polysome profiling in liver identifies dynamic regulation of endoplasmic reticulum translatome by obesity and fasting
一、研究背景
肝脏是代谢调控核心器官。肥胖、营养状态会剧烈改变肝脏基因表达,但转录水平 ≠ 蛋白水平,很多关键调控发生在翻译层面。
内质网(ER)是分泌/膜蛋白翻译工厂。肝脏大量代谢蛋白、脂代谢蛋白、分泌蛋白都在ER结合核糖体上合成,这部分翻译组一直没被系统研究。
肥胖和禁食如何影响肝脏内质网相关的翻译组(ER-translatome)?是转录调控为主,还是翻译层面重编程?
二、核心技术
Polysome profiling+组分RNA测序 + qPCR验证
三、研究结果
1. 肥胖在翻译层面广泛抑制肝脏蛋白合成,尤其抑制内质网翻译组。
2. 禁食可快速、特异性逆转这种翻译抑制。
3. 肝脏 ER 翻译组是代谢疾病中被忽视但极其关键的调控层面。
4. 很多代谢关键基因不是转录变了,而是翻译被关掉/打开。
四、研究意义
1. 首次在肝脏系统解析:
肥胖 & 禁食 → ER 翻译组动态调控
2. 证明翻译调控是代谢疾病的核心层面,弥补转录组的盲区。
3. 为脂肪肝、肥胖、代谢综合征提供新机制、新靶点。
(二)Polysome Profiling + Polysome-seq:肝脏翻译组全景高通量解析
将分离的多聚核糖体组分进行建库测序,即Polysome-seq(翻译组测序),可在全转录组水平绘制小鼠肝脏mRNA翻译谱,筛选差异翻译基因、解析翻译调控元件、揭示翻译层面的代谢调控网络。相比单纯转录组,能精准捕获“转录不变、翻译显著变化”的核心调控基因,解锁肝脏生理病理过程的隐藏分子机制。
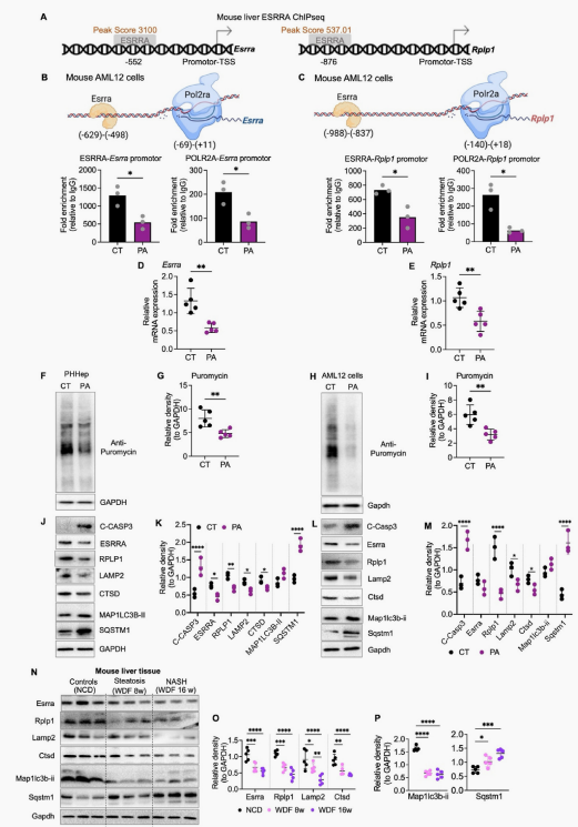
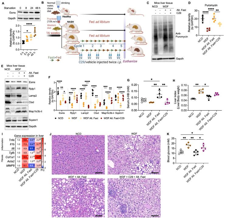
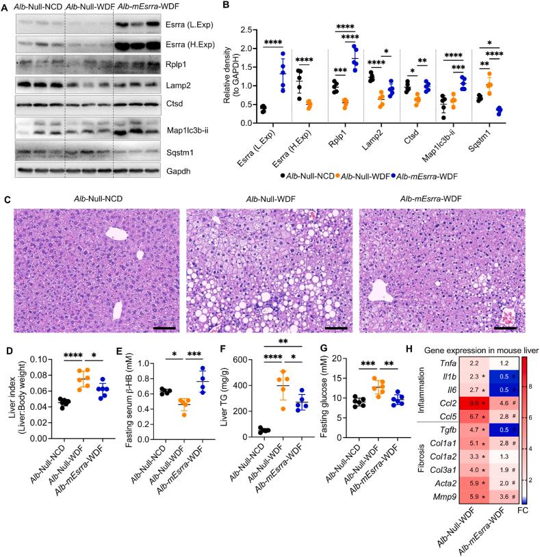
文献案例:Esrra调控Rplp1介导的溶酶体蛋白翻译,该通路在代谢相关脂肪性肝炎(MASH)中被抑制,隔日禁食可逆转

文献题目:Esrra regulates Rplp1-mediated translation of lysosome proteins suppressed in metabolic dysfunction-associated steatohepatitis and reversed by alternate day fasting
一、研究背景
1. MASH核心病理与翻译组缺陷
MASH(原NASH)是脂肪肝进展的关键阶段,以脂毒性、炎症、纤维化为特征,肝脏自噬-溶酶体系统严重受损,导致脂滴与错误折叠蛋白清除障碍 转录组研究无法解释MASH中蛋白表达的异常,翻译层面调控是关键盲区 。
2. 关键分子与科学问题
- Esrra(ERRα):孤儿核受体,已知调控线粒体代谢,但其在翻译组与自噬中的作用未知 。
- Rplp1:核糖体60S亚基酸性磷蛋白,调控翻译效率与核糖体功能 。
- 科学问题:
1. MASH中肝脏翻译组如何异常?是否涉及Esrra-Rplp1?
2. Esrra是否通过Rplp1特异性调控溶酶体/自噬蛋白翻译?
3. 隔日禁食能否修复该通路并逆转MASH?
3. 研究切入点
结合翻译组(Polysome profiling、嘌呤霉素标记)+ 蛋白质组 + 分子机制,解析MASH中翻译调控缺陷及禁食的修复作用 。
二、核心技术
嘌呤霉素(Puromycin)标+- Polysome profiling+Label-free定量蛋白质组+ RNA-seq + qPCR+ChIP-qPCR
三、研究结果
1. MASH的核心缺陷是Esrra-Rplp1介导的溶酶体蛋白翻译抑制,而非单纯转录异常 。
2. Esrra具有双重功能:既调控线粒体转录,又通过Rplp1特异性调控溶酶体/自噬mRNA翻译 。
3. 隔日禁食通过激活Esrra-Rplp1轴,修复翻译组与自噬,逆转MASH 。
4. Rplp1是核糖体选择性翻译的关键调控因子,决定溶酶体/自噬蛋白的翻译效率 。
四、研究意义
1. 科学突破
- 首次揭示Esrra-Rplp1-溶酶体翻译轴是肝脏代谢与自噬的核心调控节点,填补MASH翻译组研究空白 。
- 证明核受体可通过调控核糖体蛋白,实现对特定mRNA翻译的选择性控制,拓展核受体功能边界 。
2. 临床转化
- 提出Esrra-Rplp1轴是MASH治疗新靶点,为药物开发提供方向 。
- 明确隔日禁食的分子机制,为代谢性疾病的饮食干预提供理论依据 。
(三)Polysome Profiling + Western Blot:核糖体蛋白与翻译因子定性定量
对分离的各组分进行蛋白提取,通过WB检测核糖体标志性蛋白、翻译起始/延伸因子、RNA结合蛋白在不同组分中的富集情况,从蛋白层面验证核糖体组装效率、翻译复合物稳定性,实现RNA翻译与功能蛋白的联合解析,完善“mRNA-核糖体-蛋白”的调控链条。
文献案例:亚急性热量限制与雷帕霉素以不同方式改变小鼠肝脏蛋白质稳态,并逆转衰老相关表型

文献题目:Subacute calorie restriction and rapamycin discordantly alter mouse liver proteome homeostasis and reverse aging effects
一、研究背景
1. 衰老的核心特征
蛋白质稳态(proteostasis)失衡:错误折叠蛋白积累、蛋白合成/降解紊乱、核糖体功能下降。
2. 两大经典抗衰老干预
- 热量限制(CR):公认延缓衰老、延长寿命
- 雷帕霉素(rapamycin):mTOR抑制剂,也能延缓衰老
3. 关键科学问题
两者抗衰老机制是否相同?
对肝脏蛋白质合成、核糖体功能、蛋白质组的影响有何差异?
4. 切入点
用 Polysome profiling(翻译水平)+ 蛋白质组(蛋白水平) 联合解析。
二、核心技术
Polysome profiling+Label‑free 蛋白质组学+Western Blot+nLC/MS-MS
三、研究结果(按图表逻辑)
1. 衰老的核心损伤之一是肝脏翻译下降 + 蛋白质稳态崩溃。
2. CR 和 Rap 都能抗衰老,但机制完全不同:
- CR:主要抑制全局翻译、减少核糖体合成、优化蛋白质量。
- Rap:主要增强自噬/降解、改善线粒体与代谢。
3. 两者是两条互补、独立的抗衰老通路。

四、研究意义
1. 首次用 Polysome profiling + 蛋白质组 证明:
CR 与雷帕霉素通过不同机制重塑 proteostasis。
2. 明确 CR 的核心靶点是翻译与核糖体,Rap 的核心是自噬与降解。
3. 为联合抗衰老干预(CR + 雷帕霉素)提供理论依据。
4. 建立了肝脏衰老–翻译组–蛋白质组的研究范式,对代谢衰老、肝衰老研究有重要参考。
结语
Polysome Profiling 作为小鼠肝脏翻译调控研究的核心技术,以精准组分分离为基础,联动多组学技术,打破传统研究的技术壁垒,从单基因到全组学、从RNA到蛋白,全面解析肝脏生理病理过程中的翻译重编程机制。上述经典文献证实,该技术已成为肝脏代谢疾病、衰老、应激调控等领域的必备研究工具,为挖掘肝脏疾病新靶点、揭示生命活动核心机制提供强大技术支撑。
参考文献
1:Fu S, Fan J, Blanco J, Gimenez-Cassina A, Danial NN, Watkins SM, Hotamisligil GS. Polysome profiling in liver identifies dynamic regulation of endoplasmic reticulum translatome by obesity and fasting. PLoS Genet. 2012 Aug;8(8):e1002902.
2:Karunadharma PP, Basisty N, Dai DF, Chiao YA, Quarles EK, Hsieh EJ, Crispin D, Bielas JH, Ericson NG, Beyer RP, MacKay VL, MacCoss MJ, Rabinovitch PS. Subacute calorie restriction and rapamycin discordantly alter mouse liver proteome homeostasis and reverse aging effects. Aging Cell. 2015 Aug;14(4):547-57.
3:Tripathi M, Gauthier K, Sandireddy R, Zhou J, Guptta P, Sakthivel S, Teo WW, Naing YT, Arul K, Tikno K, Park SH, Wu Y, Wang L, Bay BH, Sun L, Giguere V, Chow PKH, Ghosh S, McDonnell DP, Yen PM, Singh BK. Esrra regulates Rplp1-mediated translation of lysosome proteins suppressed in metabolic dysfunction-associated steatohepatitis and reversed by alternate day fasting. Mol Metab. 2024 Sep;87:101997.
